• 首页 | 电脑软件 | 安卓软件 | 安卓游戏 | 九游游戏 | 专题
    您的位置 可凡下载 -> 安卓游戏 -> 角色扮演 -> 鸑鷟镜花水月手游最新版

    鸑鷟镜花水月手游最新版 1.0.4

    • 运行环境:Android
    • 软件语言:简体中文
    • 软件分类:安卓游戏/角色扮演
    • 授权方式:免费软件
    • 运行环境:Android
    • 软件大小:156.77MB
    • 更新时间:2026-03-20
    • 软件标签:

    鸑鷟镜花水月手游最新版软件简介

      鸑鷟镜花水月是一款galgame游戏爱好者们自己研发打造的手游,比起日本的galgame游戏丝毫不逊色,可以让玩家体验到国产的优秀。游戏讲述了邵晓风与妹妹小雅的日常生活,突然有一天班级上来了一个神秘的转校生,平静生活也突然被打破,将在小妹、转校生、班长这几位美女中进行展开纠缠,发生了一段特别的事件。游戏中的场景和角色立绘都是采用手绘风格,还有一个动听的原创配乐,让玩家更能体验到游戏的故事精髓,喜欢galgame游戏的玩家们千万不要错过,赶紧下载体验吧。

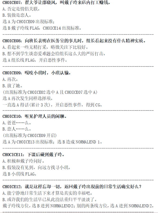
      鸑鷟:镜花水月 路线攻略

      以下的图片就是具体的路线攻略,做出的两种选择都有详细的路线介绍,内有剧透,想要体验游戏的乐趣,谨慎全部一次性看完。

    9c2fba9992e56de359bb409a6f182fba.png

    f3f608caefd9d4aeb74a423a3f5b4603.png

    9b0be8971fa370935c25e4fba8b74e6d.png

    97706e431d073c1fc40d6a091aac8d0f.png

      游戏特色

      1、是一款国产galgame游戏,以校园为背景,讲述男主邵晓风与妹妹小雅的平凡日常,因神秘转校生戴子玲和冷漠班长秦梦瑶变得不再普通。

      2、玩家将化身男主邵晓风,通过探索戴子玲、秦梦瑶等角色的支线剧情,逐步揭开转校生的真实身份,探寻自己与妹妹小雅的身世之谜。

      3、场景与角色立绘采用细腻手绘风格,搭配与剧情深度契合的原创配乐,全方位提升游玩沉浸感,让玩家沉浸式感受校园中的情感与谜团。

    5766b65518c00d4b4c6c0503b5484d5f.png

      游戏亮点

      1、剧情贴合国产galgame特质,以日常向开篇铺垫悬念,支线剧情丰富且关联主线,每一次探索都能解锁新线索,层层揭开背后的秘密。

      2、角色塑造鲜活立体,邵晓风的温柔、小雅的懂事、戴子玲的神秘与秦梦瑶的冷漠形成鲜明对比,情感羁绊细腻动人,代入感拉满。

      3、手绘立绘与原创配乐高度适配剧情节奏,悲伤、温暖等不同情绪皆有对应呈现,让玩家在推进剧情时能深刻共情角色的心境变化。

    f716904b361c8664bbbf8b392eed460b.png

      游戏优势

      1、作为国产galgame佳作,剧情接地气且充满悬念,避开同质化套路,既能满足galgame爱好者的需求,也能吸引喜欢校园剧情的玩家。

      2、操作简单无复杂流程,玩家可专注于剧情探索与角色互动,无需多余操作就能沉浸式体验剧情,感受其中的情感与谜团。

      3、画面与音效打磨精良,手绘风格清新细腻,原创配乐贴合剧情氛围,全方位提升游玩体验,让玩家在剧情中收获情感共鸣。

    鸑鷟镜花水月手游最新版 鸑鷟镜花水月手游最新版 鸑鷟镜花水月手游最新版 鸑鷟镜花水月手游最新版

    相关软件

    可凡软件分类 - 可凡游戏攻略 - 网站首页 - 联系我们

    Copyright © 2009-2022 可凡下载站 版权所有 All Rights Reserved 更新时间: 2026-03-20 09:47:25